蓖麻蚕(Samia cynthia ricini)是鳞翅目大蚕蛾科的泌丝昆虫,因主要取食蓖麻(Ricinus communis)叶而得名。蓖麻蚕是无滞育、多化性昆虫,可实现全年连续养殖,具有发育快、抗性强、易饲养和茧丝性能优良等特性。蓖麻蚕原产于印度东北部的阿萨姆邦,在20世纪50年代初被成功引进我国后,现已成为仅次于家蚕(Bombyx mori)和柞蚕(Antheraea pernyi)的第三大驯养绢丝昆虫。经过数十年的系统选育与保种工作,江苏科技大学国家蚕遗传资源基因库已保存了多个具有代表性的蓖麻蚕种质资源,为遗传育种、功能基因发掘及比较基因组学研究提供了宝贵素材。蓖麻蚕不同品系在幼虫体色、斑纹类型等形态特征上呈现出丰富多样的特征。然而,绝大多数品种的茧层均为白色,仅有一个特殊品系的蚕茧呈现稳定的红色,这一特征在蓖麻蚕中极为罕见。关于该红色茧形成的分子机制尚不明确,相关色素合成途径、关键酶基因及其表达调控机制仍有待系统研究。

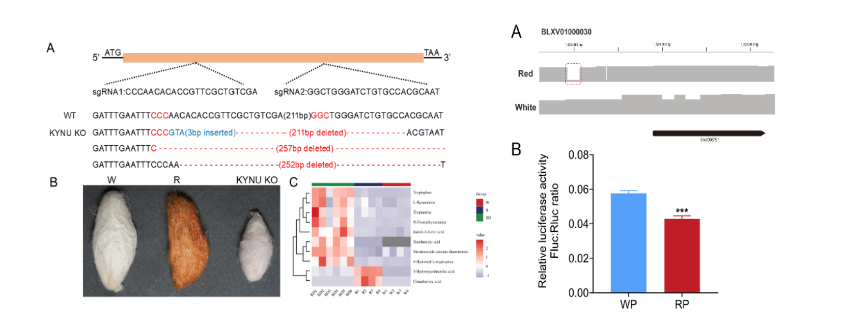
该研究首先通过非靶向代谢组学对蓖麻蚕的白茧和红茧进行了代谢产物检测,发现红色蚕茧中色氨酸代谢中间产物3-羟基邻氨基苯甲酸和朱砂酸含量显著高于白茧,提示色氨酸代谢通路可能参与红茧形成。进一步利用q-PCR检测色氨酸代谢通路相关基因的表达,发现水平转移基因犬尿氨酸酶(kynureninase,KYNU)KYNU在后部丝腺中具有组织特异性高表达,且在红色蚕茧品系中的表达水平显著低于白茧品系。全基因组重测序结果显示,红茧品系的KYNU启动子区域存在141-bp片段缺失;双荧光素酶报告实验证实,该缺失显著降低了启动子的转录活性。为明确KYNU基因的功能,研究团队首次在蓖麻蚕中建立了CRISPR/Cas9基因编辑体系,并在蓖麻蚕白茧品系中成功敲除了KYNU,敲除后白茧品系茧色变为红色。靶向代谢组分析进一步表明,突变体蚕茧中3-羟基邻氨基苯甲酸含量显著升高。该研究证实KYNU基因通过调控色氨酸代谢通路介导了蓖麻蚕红茧的形成。此外,系统发育分析表明,KYNU基因源于细菌的水平转移事件,且在鳞翅目昆虫中广泛存在。该研究揭示了从细菌水平转移获得的SrKYNU在蓖麻蚕中演化出组织特异性表达模式,并参与了茧色调控,这一发现为理解水平基因转移在昆虫生理调控中的关键作用提供了新见解。


揭示该品系茧色形成的遗传基础,不仅有助于深入理解鳞翅目昆虫茧色多样性形成的分子机制,也为蓖麻蚕种质创新与功能性茧丝材料的开发提供新的思路和遗传素材。
该研究近日以“A horizontally acquired gene mediates insect cocoon pigmentation in the eri silkmoth, Samia ricini”为题,发表于动物学期刊Zoological Research。江苏科技大学生物技术学院、农业农村部蚕桑遗传改良重点实验室青年教师郭会朵和张忠杰为论文共同第一作者,钱荷英教授为共同通讯作者,谭安江教授为通讯作者,华南师范大学相辉教授团队对本研究做出了重要贡献。该研究得到了国家自然科学基金和国家现代农业产业技术体系的资助。
论文链接:A horizontally acquired gene mediates insect cocoon pigmentation in the eri silkmoth, Samia ricini
